
打印机 现在已走进千家万户,给人们的生活带来便捷。只需要通过简单的传输,就可以在家打印资料以及照片,免去了前往打印店的麻烦。那么家用打印机多少钱?接下来小编就为大家介绍 2019家用打印机价格表 ,再来看看 佳能打印机黄灯一直闪是怎么回事 ,给有困难的朋友提供帮助。
一、2019家用打印机价格表
1、HP 1112
产品定位:家用打印机最大打印幅面:A4
墨盒类型:一体式墨盒墨盒数量:四色墨盒
打印速度:黑白:20ppm彩色:16ppm
参考报价:¥219
2、佳能iP2780
产品定位:家用打印机最大打印幅面:A4
墨盒类型:一体式墨盒墨盒数量:四色墨盒
打印速度:黑白:7.0ipm彩色:4.8ipm照片(4x6)
参考报价:¥369
3、爱普生 墨仓式打印机
产品定位:家用打印机最大打印幅面:A4
墨盒类型:分体式墨盒墨盒数量:四色墨盒
打印速度:黑色文本(A4):约33ppm(经济模式)
参考报价:¥799
4、爱普生L130
产品定位:家用打印机最大打印幅面:A4
墨盒类型:分体式墨盒墨盒数量:四色墨盒
打印速度:黑色文本(A4):约27ppm(经济模式)
参考报价:¥779
5、HP 1010
产品定位:家用打印机最大打印幅面:A4
墨盒类型:一体式墨盒墨盒数量:四色墨盒
打印速度:黑白:7ppm彩色:4ppm
参考报价:¥288
注:以上价格来源于网络,仅供参考。
二、佳能打印机黄灯一直闪是怎么回事
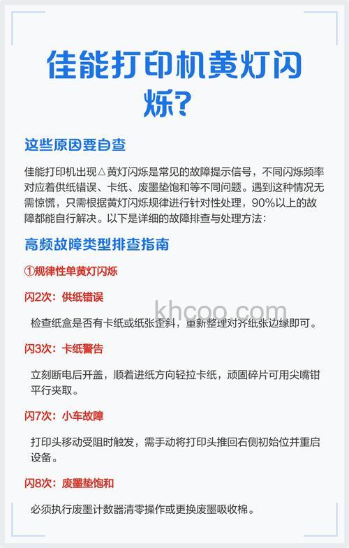
佳能打印机黄灯一直闪,说明打印机无法正常运作,一般可根据闪烁的次数,判定问题:
1、黄灯闪2次:供纸错
2、黄灯闪3次:卡纸错
3、黄灯闪4次:墨水用完
4、黄灯闪5次:错误安装墨盒
5、黄灯闪6次:无墨盒
6、黄灯闪7次:小车错
7、黄灯闪8次:废墨警告
根据以上所列举的错误逐一排除,如果还有错误,最常见的解决方法是关闭打印机,更换原装墨盒,检查正确安装后,重新开机测试。
三、佳能打印机家用什么型号好
1、佳能MP288
佳能MP288作为家用打印机,在打印速度方面表现突出,能够有效提高工作效率,满足了消费者对于快节奏的需求。在同类型产品中,佳能MP288一体机的速度是占据了遥遥领先的霸主地位。另外,对于物件质量的把控,并没有因为速度快而影响了质量,对于追求节奏的人来说简直是福音良品。
2、佳能E568
佳能E568是一款一体机,集打印、复印和扫描等功能于一体,还可以进行双面打印,提供了打印的效率,更加节约纸张。此外这款打印机还为用户提供了无线打印功能,帮助用户享受到全新的打印体验。
3、佳能TS308
佳能TS308作为一款家用打印机,能够满足打印、复印等需求,可通过wifi连接到 手机 上,实现没有 电脑 也能轻松打印。在耗材这一方面,佳能TS308的表现突出,能够有效节约资源,配合佳能的4色FINE一体式墨盒,使图片打印品质更上一层楼。
(推荐阅读: 佳能打印机和惠普哪个好 )
以上就是关于 2019家用打印机价格表,佳能打印机黄灯一直闪是怎么回事 的相关内容,希望能对大家有帮助