
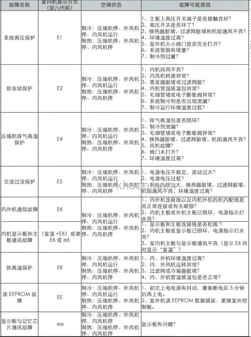
格力空调故障码E4是格力空调常见的一种故障代码,表示空调系统出现错误。本文将详细介绍E4故障码的含义、检查方法以及处理方法。
一、格力空调故障码E4的含义
格力空调故障码E4是格力空调中的一种常见故障代码,表示空调系统出现了错误。E4故障码的具体含义主要有以下几种情况:
空调电源电压异常:当格力空调的电源电压低于或者高于正常工作电压时,空调系统就会出现E4故障码。
空调内机散热不良:如果空调内机的散热不良,也可能会导致E4故障码的出现。
空调系统故障:如果空调系统存在故障,也可能会导致E4故障码的出现。
二、格力空调故障码E4的检查方法
对于格力空调故障码E4,我们可以通过以下几种方式来进行检查:
电源电压检查:检查空调的电源电压是否正常。如果电源电压过高或者过低,都可能会导致E4故障码的出现。
内机散热检查:检查空调的内机是否存在问题,如散热不良等。如果内机散热不良,可能会导致E4故障码的出现。
系统检查:检查空调的系统是否存在问题,如故障等。如果系统存在问题,也可能会导致E4故障码的出现。
三、格力空调故障码E4的处理方法
对于格力空调故障码E4,我们可以通过以下几种方式来进行处理:
电源电压调整:如果电源电压过高或者过低,可以调整电源电压,使电压保持在正常范围内。
内机散热处理:如果内机散热不良,可以进行清理或者更换散热部件,以解决散热问题。
系统修复:如果系统存在问题,需要对系统进行修复或者更换故障部件,以解决系统问题。
格力空调故障码E4是格力空调中的一种常见故障代码,表示空调系统出现了错误。我们需要通过电源电压检查、内机散热检查和系统检查等方式来检查E4故障码,然后通过电源电压调整、内机散热处理和系统修复等方式来处理E4故障码。