
本文将为您详细解析格力空调E5故障代码的含义,以及如何解决这一问题。希望能帮助您更好地了解并使用格力空调。
格力空调E5故障代码是格力空调常见的一种故障代码,表示空调运行过程中出现的一种常见问题。接下来,我们将深入解析E5故障代码,并提供相应的解决方法。
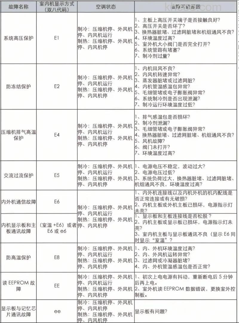
一、格力空调E5故障代码含义
制冷剂不足
格力空调E5故障代码表示空调的制冷剂不足。制冷剂是空调制冷的重要物质,如果制冷剂不足,空调的制冷效果就会大大降低,甚至无法正常工作。
空调过滤网堵塞
格力空调E5故障代码也可能表示空调的过滤网堵塞。过滤网的作用是阻止空气中的尘埃和其他杂质进入空调内部,如果过滤网堵塞,空气中的尘埃就会进入空调内部,影响空调的制冷效果。
空调冷凝器故障
格力空调E5故障代码还可能表示空调的冷凝器故障。冷凝器是空调的重要部件,它将制冷剂的热量带走,使制冷剂冷却下来。如果冷凝器故障,制冷剂的热量无法带走,空调的制冷效果就会大大降低。
二、格力空调E5故障代码解决方法
制冷剂不足
如果格力空调E5故障代码表示制冷剂不足,您需要请专业的空调维修人员检查空调的制冷系统,确认是否有制冷剂泄漏,如果没有泄漏,那就是制冷剂不足。在这种情况下,您可以请专业人员添加制冷剂。
空调过滤网堵塞
如果格力空调E5故障代码表示空调的过滤网堵塞,您需要清理空调的过滤网。首先,您需要关闭空调电源,然后打开空调面板,取下过滤网。然后,您可以用清水冲洗过滤网,清除上面的尘埃和杂质。最后,您需要将过滤网晾干后重新安装。
空调冷凝器故障
如果格力空调E5故障代码表示空调的冷凝器故障,您需要请专业的空调维修人员检查冷凝器。如果冷凝器出现故障,您可以考虑更换冷凝器。需要注意的是,更换冷凝器需要专业的技术,否则可能会导致空调损坏。
总结:格力空调E5故障代码是格力空调常见的一种故障代码,表示空调运行过程中出现的一种常见问题。如果遇到E5故障代码,您需要及时请专业的空调维修人员检查空调,确认问题的具体原因,并采取相应的解决措施。