
空调是我们日常生活中的重要设备,它能帮助我们调节室内温度,为我们提供舒适的环境。然而,随着空调使用时间的增加,空调的运行效率会逐渐降低,制冷效果也会受到影响。此时,可能就需要进行空调加氟。那么,空调加氟的周期是多久呢?加氟需要注意哪些事项呢?本文将为您详细解答这些问题。
一、空调加氟的周期
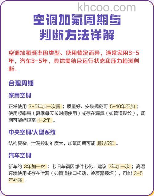
一般来说,空调加氟的周期并没有固定的规定,它取决于多种因素,包括空调的使用频率、环境条件、空调的类型和质量等。一般来说,如果空调的使用频率较高,或者环境条件较差,那么空调的制冷效果可能会下降得更快,此时可能就需要提前进行加氟。
一般来说,空调的使用寿命在10-15年左右,如果空调的使用频率较高,或者环境条件较差,那么空调的使用寿命可能会缩短,此时可能就需要提前进行加氟。
二、空调加氟需要注意的事项
选择合适的氟利昂:空调加氟需要使用氟利昂,而不同的空调可能需要使用不同的氟利昂。因此,在进行空调加氟之前,需要先了解自己的空调需要使用什么样的氟利昂。
找专业的维修人员:空调加氟是一项技术性很强的工作,需要专业的维修人员来操作。因此,在进行空调加氟之前,需要找专业的维修人员来进行操作。
注意安全:在进行空调加氟的过程中,需要注意安全。例如,要避免氟利昂泄漏,以免对人体造成伤害。同时,还要注意防止火花,以免引发火灾。
注意维护:空调加氟后,还需要注意维护。例如,要定期检查空调的制冷效果,如果发现制冷效果下降,可能就需要再次进行空调加氟。
总的来说,空调加氟的周期并没有固定的规定,它取决于多种因素。在进行空调加氟之前,需要了解自己的空调需要使用什么样的氟利昂,找专业的维修人员来进行操作,并注意安全和维护。