投影仪遥控器如何配对 投影仪遥控器配对方法【步骤详解】

发布时间:2026-02-03 14:22

投影仪遥控器如何配对 投影仪遥控器配对方法【步骤详解】

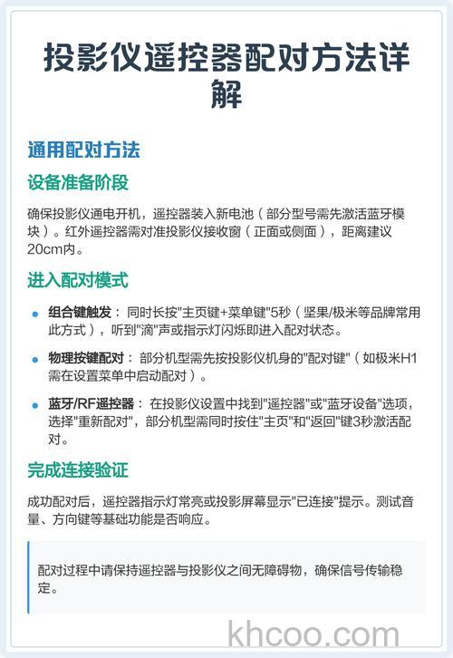
投影仪遥控器需要同时按下遥控器的主页键和菜单键去进行配对,总共可以分为三步,以下是投影仪遥控器如何配对的具体操作步骤。

投影仪遥控器如何配对

1.打开投影仪

为投影仪进行通电,然后点击打开投影仪;

2.遥控器靠近投影

拿起投影仪遥控器靠近投影仪,距离在20cm以内;

3.配对遥控器

同时按住投影仪遥控器的主页和菜单键,在滴一声后松手,再次听到滴滴两声后配对成功。

投影仪相关文章