微信绑银行卡怎么绑定 微信绑银行卡的方法【步骤详解】

发布时间:2026-02-04 20:49

微信绑银行卡怎么绑定 微信绑银行卡的方法【步骤详解】

在 微信 有收款和付款的服务,可以使用钱包或者银行卡进行支付,那微信绑银行卡怎么绑定的呢,让我们一起来看看吧~

微信绑银行卡怎么绑定

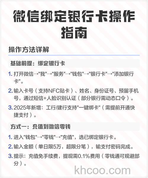
1、打开微信app,在“我”界面点击服务,再点击钱包。

2、在钱包页面点击银行卡。

3、在银行卡页面点击添加银行卡。

4、输入持卡人和卡号后点击下一步,完成绑卡操作。

以上就是IT百科小编给大家带来的“微信绑银行卡怎么绑定”的全部内容,了解更多资讯尽在IT百科!

微信相关文章