微信群收款怎么设置 微信群收款设置方法【步骤详解】

发布时间:2026-02-05 07:40

微信群收款怎么设置 微信群收款设置方法【步骤详解】

微信是一款很多的用户都在使用社交聊天软件,其中还有一些其他功能可以使用包括设置群收款,那么下面就来看一下小编带来的微信设置群收款的方法吧。

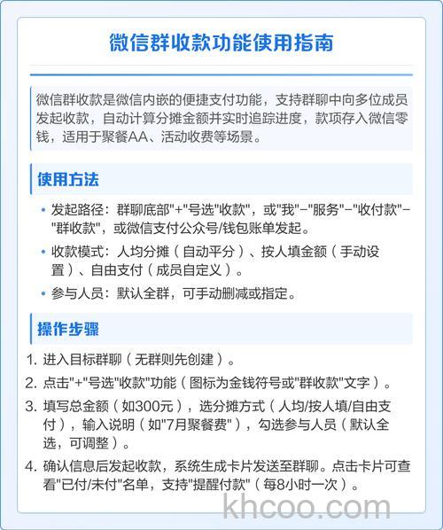
1.首先打开微信点击右上角的 【加号】图标;

2.然后在弹出来的对话框中点击 【收付款】;

3.接着在收付款的页面中点击 【群收款】;

4.点击过群收款之后在该页面中点击 【选择聊天】;

5.在选择聊天的页面中点击需要收款的 【好友或者是微信群】;

6.最后点击过后输入金额后点击 【发起收款】 即可;

微信相关文章