
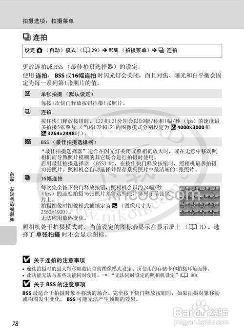
尼康L21相机说明书下载:
尼康L21简介:
尼康L21作为L20的是升级版,相对于前款外形上亦有变动。它在右侧外凸部分设计更加圆润,使得我们拿捏是更为顺手。但它的背面设计却和尼康L20如出一辙。尼康 L21机身背面采用了一块2.5英寸23万像素的TFT液晶屏,显示出来的效果非常不错。尼康 L21的机身尺寸为92.0×61.1×28.3mm,重量为169g(带电池、SD卡),可谓是轻巧便携。
尼康L21使用了一枚1/2.5英寸的CCD感光元器件,800万有效像素的配置的确让人比较吃惊,最大可拍摄3264×2448分辨率的照片,最高感光度可达ISO1600。镜头方面,尼康 L21与L22一样,搭载了一枚3.6倍光学变焦的尼克尔镜头,等效焦距为41-145mm。在屏幕方面,L21使用了2.5英寸、23万像素屏这一主流的配置。
尼康L21使用碱性电池可拍摄约280张,锂电池可拍摄约780张,EN-MH2电池可拍摄约500张。