
随着经济的发展,大多数家庭都使用了全自动的洗衣机。全自动的洗衣机有许多优点,例如功能多且齐全。操作也很方便,而且省力。但是当洗衣机使用久了之后,有时候我们会发现一些问题,比如洗衣机在脱水时撞桶。
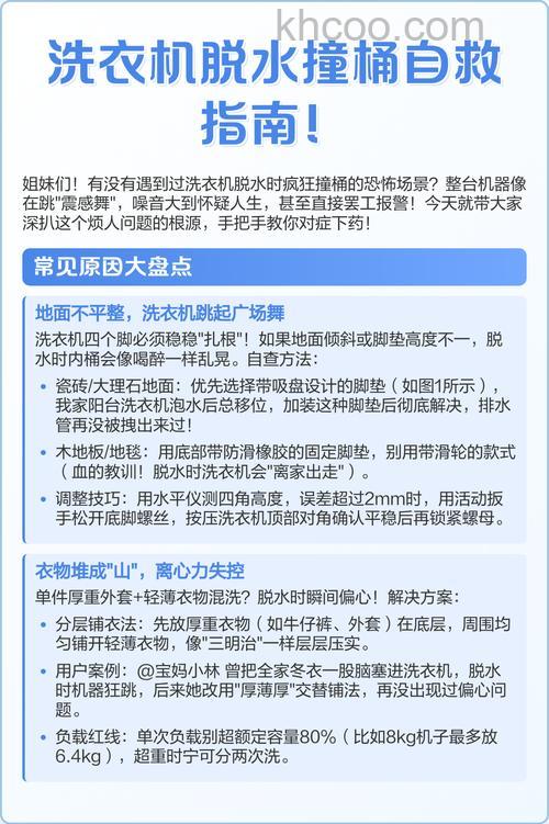
洗衣机脱水时撞桶的原因有很多,我们来一一分析一下。很多家庭买来洗衣机之后,在洗衣机底下可能会塞一点东西,让洗衣机与地面隔断防止洗衣机损坏。但是当塞的东西不稳或者用久了压坏了时,就会导致洗衣机机身不稳。机身不稳是导致全自动洗衣机脱水的原因之一。所以,如果遇到洗衣机撞桶的现象,我们应该第一时间去查看一下是不是洗衣机没有放置好,正确的放置方式应该是洗衣机与地面呈水平垂直的状态。
洗衣机撞桶的第二个原因是,由于家用的自动洗衣机。大部分人都想着省电,把很多衣服放在一起清洗,但是衣服又很多很杂,从而导致洗衣机里的衣服放置的空间太挤,导致位置不均匀。所以洗衣机前后左右的重量不一致,导致甩干时撞桶。所以当我们在使用洗衣机时,尽量不要把衣物放得太满,同时也要注意放置左右均衡一点,这样就可以减少撞桶现象的发生了。
洗衣机撞桶还有一个原因是由于洗衣机自身的损坏。大家都知道,洗衣机之所以能甩起来就是因为机底的弹簧带动洗衣机转动,当弹簧损坏了或者于洗衣机不匹配时,就会在甩动时出现撞桶的现象。同样的,如果洗衣机里的吊杆和洗衣机不匹配的话,也会导致洗衣机在甩干时出现撞桶的现象。遇到这种情况,我们应该及时更换新的或者与之匹配的弹簧或吊杆。这样才能有效阻止撞桶现象的发生,也可以维护洗衣机的使用寿