
电视机是我们生活中的缺一不可的一种家电,尤其是对于老年人来说,它的存在可以丰富老年人的日常生活,为生活带来不同的乐趣。液晶电视是家庭中*普遍的一种,其选购也有不少的学问。下文就简单讲述了 液晶电视 硬屏软屏区别 ,感兴趣的各位可以一起了解下!
一、硬屏液晶电视
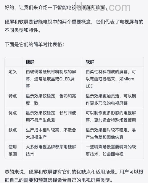
之所以被称为硬屏是因为它有比软屏稳固的液晶分子排列结构的关系,优化了液晶分子的排列*,采取水平排列*,当遇到外界压力时,分子结构向下稍微下陷,但是整体分子还呈水平状,而软屏液晶的垂直排列状,则下陷厉害,并呈倒八字形,所以,在遇到外力时,硬屏液晶分子结构坚固性和稳定性远远优于软屏,不会产生画面失真和影响画面色彩,可以程度的保护画面效果不被损害。
二、软屏液晶电视
软屏液晶电视就是在我们用手划过液晶面板的时候会有“波纹”的出现,这个技术*典型的有三星S-PVA技术、友达光电的MVA技术还有夏普ASV技术。“软”“硬”只是作为了两种不同的生产工艺,软硬屏分类就是S-LCD和LPL,并非生产技术标准;此外,软屏可以提供更大的可视角度,让我们可以在看电视的时候有更好的视觉效果。
三、软屏硬屏辨别
我们通常在展示IPS和VA之间差异的时候,通过敲击屏幕来判断,VA面板经过敲击之后往往更容易出现颜色异常。这种实际操作的可能性能比较低,不防凑近面板看像素的差异。IPS面板是V字型排列,而VA面板如同鱼鳞状排列,像素之间更紧密,这个形状就是液晶分子定向和电极的形状。
小编提醒:软硬屏无优劣之分,硬屏与软屏虽然在制作工艺上有一定的区别,但在性能上并没有*的优劣之分,硬屏一定比软屏好的说法是错误的。事实上,不管是软屏还是硬屏,遇到尖锐撞击一样都会破裂受损。
以上就是关于液晶电视硬屏软屏区别的相关内容,希望能对大家有帮助!