支付宝怎么关闭刷脸支付 支付宝关闭刷脸支付方法【步骤】

发布时间:2026-02-04 13:33

支付宝怎么关闭刷脸支付 支付宝关闭刷脸支付方法【步骤】

支付 宝怎么关闭刷脸支付?这是我们经常会遇到的问题。如何解决这个问题呢?接着往下看IT百科为您带来的关闭支付宝刷脸支付步骤吧。

方法/步骤分享:

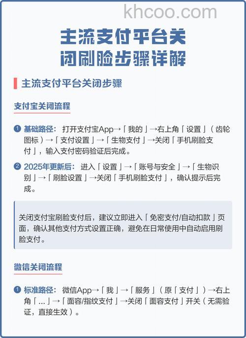
1、我们首先在手机里面 打开支付宝

2、进入支付宝后, 点击支付宝右下角我的

3、然后我们 点击我的界面右上角的设置

4、然后我们在设置里面 点击生物识别

5、然后在生物识别里面 点击刷脸设置

6、然后点击手机刷脸支付后面的开关

7、然后 点击 关闭刷脸支付左下方的 我还想关 就好了

支付宝相关文章