
支付宝网商贷个人怎么贷款?支付宝网商贷怎么开通?支付宝近期推出了新功能----支付宝网商贷功能,支付宝网商贷功能可以直接借取现金,那么支付宝网商贷个人怎么贷款?支付宝网商贷怎么开通?让小编告诉大家吧!
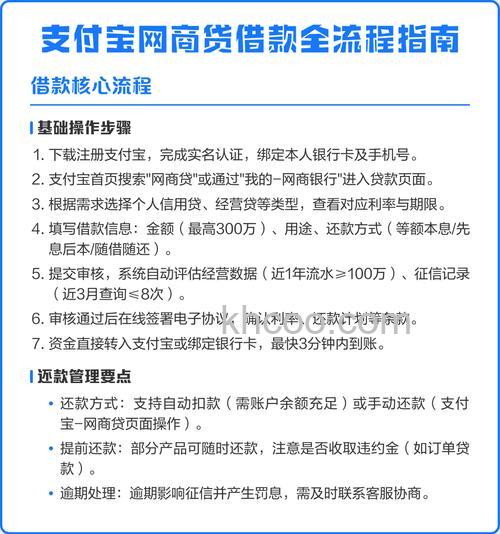
1、首先打开支付宝进入【我的】界面,在其下方即可看到【网商贷】选项
2、然后进去到网商贷页面,在其页面点击【等额本金】
3、接下来输入你需要的借款金额以及还款方式,期限还款计划等信息。然后再点击【确认使用】
4、最后输入输入支付宝支付密码即可借款成功。
PS:网商贷支持自动还款功能,可以通过支付宝账户余额、余额宝、绑定银行卡自动还款。