
“支付宝转账要手续费吗”,这个问题在2016年9月12日之前你可以毫不犹豫的回答:“一分钱都不用收”。继微信3月开始收取用户提现手续费后,9月12日,支付宝对外发布公告表示,因综合经营成本上升,为了持续向用户提供更多优质服务,自2016年10月12日起,支付宝将对个人用户超出免费额度的提现收取0.1%的服务费,个人用户每人累计享有2万元基础免费提现额度。在用完基础免费额度后,用户可以使用蚂蚁积分兑换更多免费提现额度。说句调侃的话,看来大家对支付宝的热情已经让马云爸爸都难以承受了。
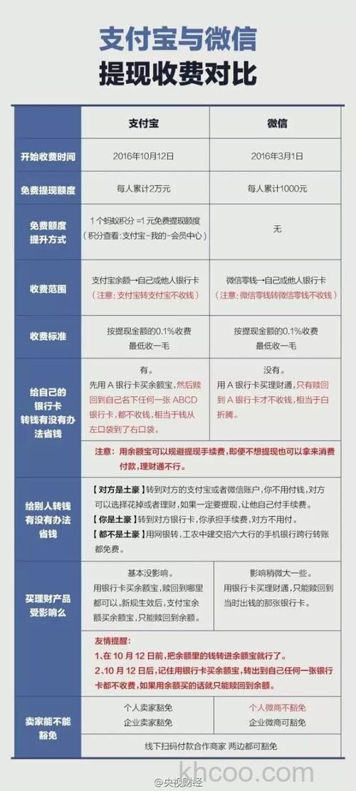
那么对比起微信的提现规则,这次支付宝提现又有什么不同呢?下面是两者之间的对比图。
这距离微信收费相隔了半年多的时间。实际上,用户使用支付宝更多是用于各种消费、理财、缴费、还信用卡、手机充值等,相对而言,用到提现的机会不多。对超出免费额度的提现收费,对用户的实际影响不大。这意味着2016年10月12日之前,用户将余额转入余额宝,不但可以随时用于消费,在10月12日之后还是可以任意转入自己的银行卡。如果余额里有钱担心被收费,现在把钱转入余额宝会是一个最佳选择。当然,并不是在支付宝上所有的转账流动都需要收手续费,除了提现之外,使用支付宝进行消费、理财、购买保险、手机充值、水电煤缴费、挂号、缴纳交通罚款、使用手机支付宝转账到支付宝账户、还款等服务不受任何影响。
以下有八大招可以让你轻松应对支付宝提现:
方法1:把钱直接花掉
方法2:蚂蚁积分抵用免费额度
方法3:巧妙运用余额宝
方法4:用来买理财产品
方法5:使用蚂蚁花呗
方法6:开通亲密付
方法7:用于信用卡还款
方法8:转款到别人支付宝账户上(利用别人还有剩余的免费额度提现,或者是借现金后还款给别人)
编后语:关于支付宝转账要手续费吗的问题解答以及应对支付宝提现的八大方法就介绍到这里了,希望本文能够解答大家的疑问。