
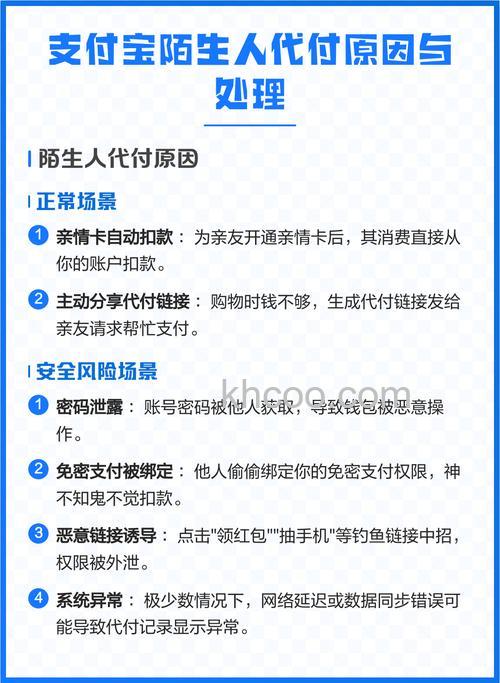
支付宝找人代付是指当在网上购买商品后,可以由别人帮忙完成网上付款。
找人代付流程:
目前除淘宝和阿里巴巴外,支持使用支付宝交易服务的商家已经超过46万家,涵盖了虚拟游戏、数码通讯、商业服务、机票等行业。这些商家在享受支付宝服务的同时,更是拥有了一个极具潜力的消费市场。
支付宝在电子支付领域稳健的作风、先进的技术、敏锐的市场预见能力及极大的社会责任感赢得银行等合作伙伴的认同。目前国内工商银行、农业银行、建设银行、招商银行、上海浦发银行等各大商业银行以及中国邮储、VISA国际组织等各大机构均和支付宝建立了深入的战略合作,不断根据用户需求推出创新产品,成为金融机构在电子支付领域最为信任的合作伙伴。
支付宝(中国)网络技术有限公司是国内领先的独立第三方支付平台,由阿里巴巴集团创办。支付宝致力于为中国电子商务提供“简单、安全、快速”的在线支付解决方案。支付宝公司从2004年建立开始,始终以“信任”作为产品和服务的核心。不仅从产品上确保用户在线支付的安全,同时让用户通过支付宝在网络间建立起相互的信任,为建立纯净的互联网环境迈出了非常有意义的一步。
支付宝提出的建立信任,化繁为简,以技术的创新带动信用体系完善的理念,深得人心。在五年不到的时间内,用户覆盖了整个C2C、B2C、以及B2B领域。截止到2009年12月8日,支付宝注册用户达到2.5亿,日交易额超过12亿,日交易笔数达到500万笔。支付宝创新的产品技术、独特的理念及庞大的用户群吸引越来越多的互联网商家主动选择支付宝作为其在线支付体系。