
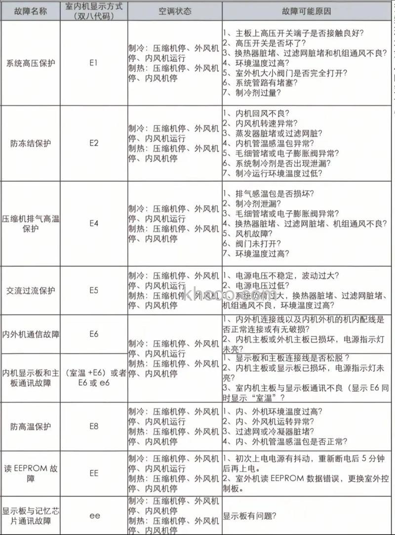
格力空调e4是什么原因?空调作为现代家庭必备的电器之一,其运行稳定性和舒适度直接影响到我们的日常生活。然而,当我们遇到空调故障时,往往会感到束手无策。其中,格力空调的e4故障代码是空调常见故障代码之一,那么,格力空调e4故障代码是什么呢?又是由什么原因引起的呢?下面,我们就对这个问题进行详细的分析。
格力空调e4是格力空调的一种常见故障代码,通常表示空调的室外机冷凝器温度传感器故障。这种故障代码的出现,意味着空调的冷凝器温度传感器出现了异常,导致空调无法正常工作。
原因分析:
温度传感器故障:格力空调的e4故障代码通常是由于温度传感器故障引起的。温度传感器是空调的重要组成部分,它用于检测空调的环境温度。当温度传感器出现故障时,它无法准确地将环境温度传送到空调的控制电路,导致空调无法正常工作。
电路故障:除了温度传感器故障外,电路故障也是导致格力空调e4故障代码的常见原因。例如,空调的控制电路板、电源电路等出现故障,也可能导致e4故障代码的出现。
过载保护:格力空调的e4故障代码也可能是由于空调过载保护机制启动造成的。当空调的电流超过正常工作电流时,空调的过载保护机制会启动,切断电源,从而保护空调。在这种情况下,空调的e4故障代码是正常的。
解决方法:
温度传感器故障:如果是由于温度传感器故障引起的e4故障代码,那么需要更换新的温度传感器。在更换温度传感器时,需要注意温度传感器的型号和规格,避免更换后出现其他问题。
电路故障:如果是由于电路故障引起的e4故障代码,那么需要检查并修复电路故障。如果是电源电路故障,那么需要更换新的电源电路板;如果是控制电路板故障,那么需要更换新的控制电路板。
过载保护:如果是由于过载保护机制启动引起的e4故障代码,那么需要检查并调整空调的工作电流。如果空调的电流仍然超过正常工作电流,那么需要更换新的空调。
总结:总的来说,格力空调e4故障代码是空调常见故障代码之一,通常表示空调的室外机冷凝器温度传感器故障。这种故障代码的出现,意味着空调的冷凝器温度传感器出现了异常,导致空调无法正常工作。要解决这个问题,需要根据具体的原因,采取相应的解决方法。